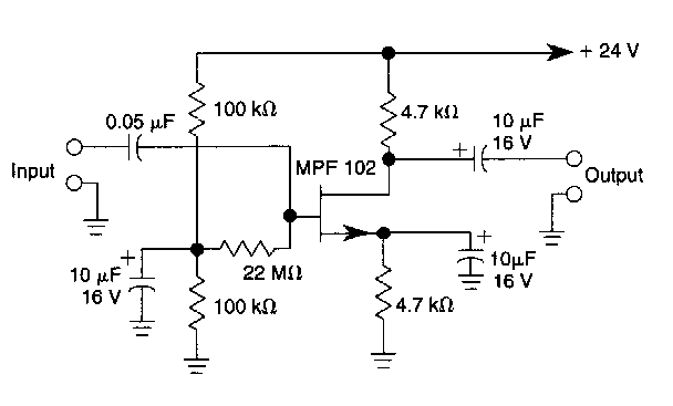
This circuit was obtained in old American documentation and is valid for common JFETs. The circuit has an offset compensation for the polarization.

This circuit was obtained in old American documentation and is valid for common JFETs. The circuit has an offset compensation for the polarization.
