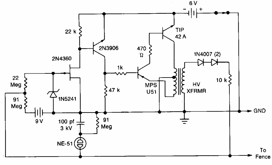
This circuit was found in an American 80's circuit board. The components used are current except the MPSU51 which can be replaced by a BD135. The FET can be of any type. The transformer is 110/6 + 6 V with 200 to 500 mA.
This circuit was found in an American 80's circuit board. The components used are current except the MPSU51 which can be replaced by a BD135. The FET can be of any type. The transformer is 110/6 + 6 V with 200 to 500 mA.