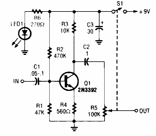
This circuit is from a Popular Electronics from the 90s. Its gain is 22 dB and can be used as a preamp. The transistor can be any general purpose type.

This circuit is from a Popular Electronics from the 90s. Its gain is 22 dB and can be used as a preamp. The transistor can be any general purpose type.
