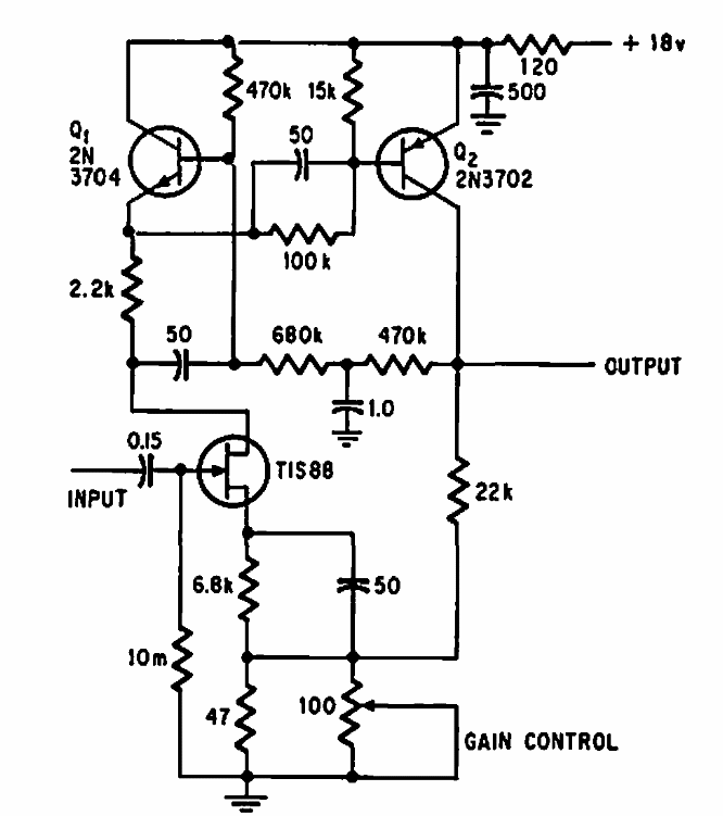
This circuit amplifies signals from 0.5 Hz to 300 kHz. We found it in an old documentation. Equivalent transistors may be used. The gain is 20 dB.
This circuit can be used in physics experiments, in ionization and in several other applications. The...
Through digital control, this circuit activates the input filters that have the frequencies...
This VCO or Voltage Controlled Oscillator uses common components. The circuit generates signals that...