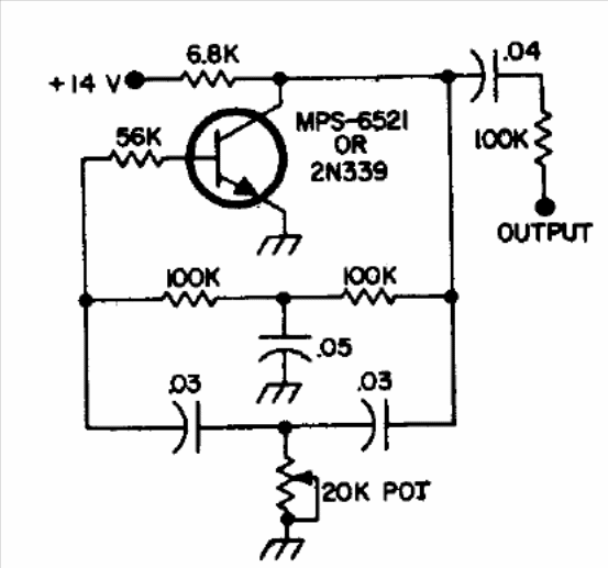
This circuit was found in a 1973 documentation, being able to use any general purpose NPN transistor such as BC548. The circuit generates a 100 Hz sinusoidal signal, and the power can be supplied with voltages from 12 V to 18 V. Other frequencies can be generated by changing the capacitors of the twin-T.




