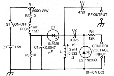
The circuit shown in the figure is from a 1976 publication. Equivalent tunnel diodes can be used. The circuit oscillates between 7 and 12.5 MHz when the control voltage varies between 0 and 6 V. Other varicap diodes can be used instead of D2. Power is supplied with a battery and R1 can be a 470 ohms wire pot. Other frequencies can be generated by changing L1.




