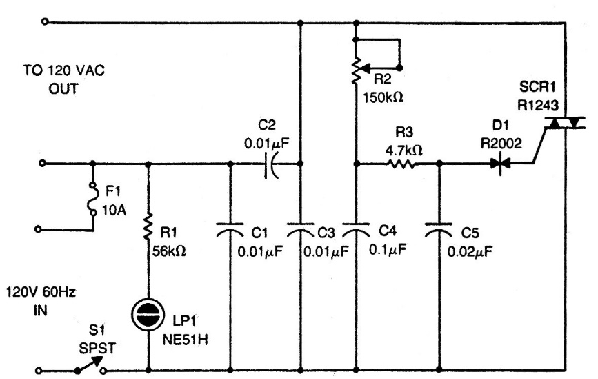
This circuit works as a variable transformer that measures the power applied to a 110 V load (and which can also be 220 V, with the replacement of some components). The circuit is from a documentation from the 70s but can be assembled with any triac of the TIC series and a diac of any type. The Triac must be mounted on a heat radiator. Remember that, unlike variacs with a transformer, this one does not have isolation from the power grid.




