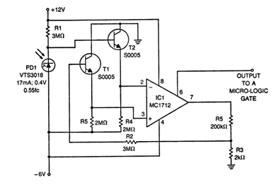
This circuit is from a technical documentation from Motorola from the 70s, and for this reason it is difficult to assemble with the original operational and the indicated transistors. However, we can use the 2N2222 and an equivalent operational one. The source must be symmetrical with two voltages and the circuit works with almost any type of photodiode.




