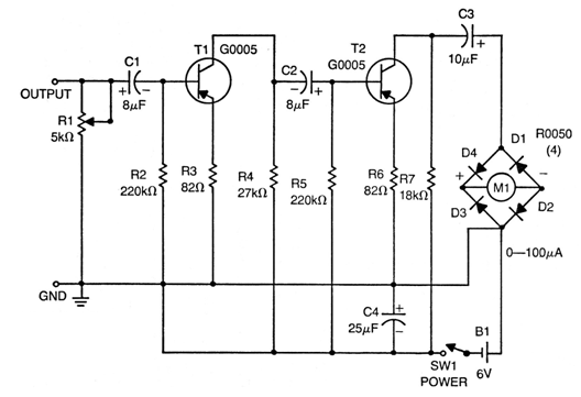
The transistors indicated in this assembly of documentation from the 70s no longer exist. However, we can do the assembly with modern equivalent transistors like the BC558. The diodes are made of germanium, for example, type 1N34 or 1N60. The adjustment potentiometer R1 can be 4k7 and the other components are common, the electrolytic ones being approximate to the current standardized values. The circuit measures the intensity of an audio signal indicated on a 100 uA full scale microammeter.




