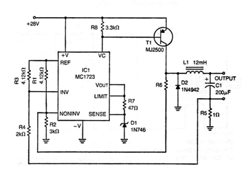
This circuit is from a documentation from the 70s, but it can be assembled with a TIP32 transistor in an original place. The circuit operates at a frequency of approximately 20 kHz producing pulses of current of constant intensity. The critical component of the project is the 12 mH switching shock. The input voltage of the circuit is 28 V and the 1N746 diode is a 3 V zener.




