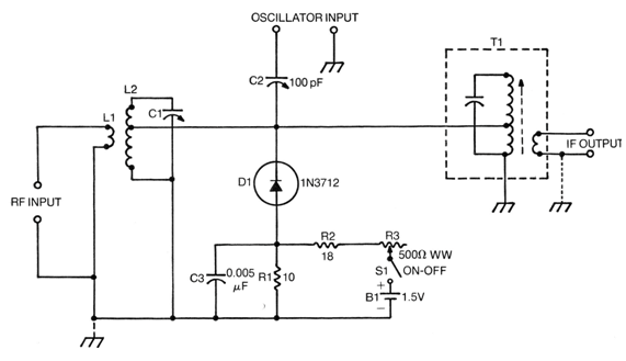
We found this circuit in a 70's factory documentation. The circuit formed L1 / L2 and C1 must be tuned for the input frequency and the circuit formed by T1 must be tuned for the output frequency, that is, the frequency difference between the input and oscillator frequency. The circuit works with low intensity signals and is adjusted by potentiometer R3. This component can be 470 ohms of wire. Power is 1.5 V from a single battery. The circuit reaches frequencies above 1 GHz.




