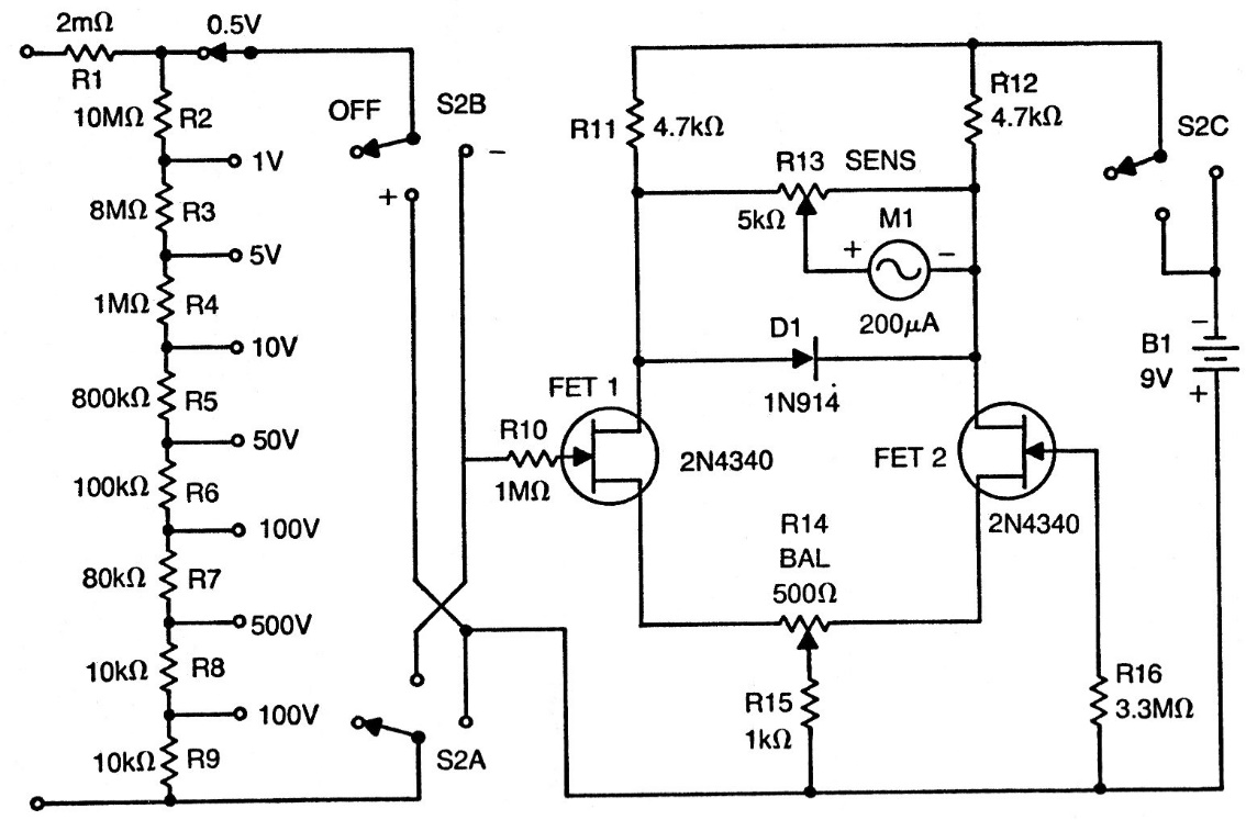
This analog voltmeter with great sensitivity and input resistance has a traditional configuration found in many publications. The circuit is from a documentation from the 70s, but it can be easily assembled with BF245 or MPF102 transistors. The circuit is powered by a 9 V battery with very low consumption. The accuracy of the circuit depends exclusively on the accuracy of the resistors used at the input of the circuit. R1 is 2.2 M ohms and not 2 mOhms as stated in the original.




