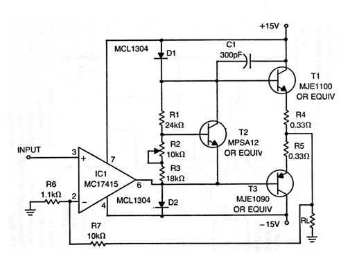
The components of this circuit from the 70's are no longer common on the market, but it is possible to assemble it with equivalent tests. Thus, we can use the TIP31 and TIP32 stop for the output and the BC548 for T2 that must be glued to the heatsink of one of the output transistors. For IC1 we can use an integrated circuit 741. The power supply must be symmetrical with at least 1 A of current and the load is 4 ohms for the indicated power. The diodes can be 1N4002. The input impedance of the circuit is high.




