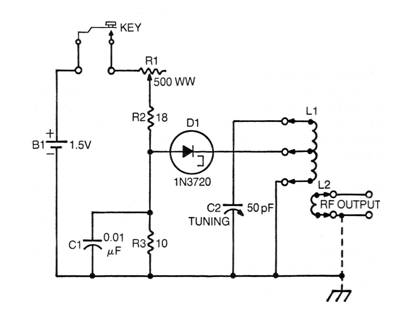
This circuit is from a publication from the 70s. The tunnel diode is the critical component, and the adjustment pot may be 470 ohms wire. The L1 coil determines the frequency of the circuit. For the 7 to 15 MHz band, use 7 + 7 turns of wire 28 in a 1.5 cm diameter cardboard tube. L2 consists of 6 turns of the same wire over L1. The variable capacitor can be removed from an unused AM radio. The circuit power is very low, and its power comes from a 1.5 V battery.




