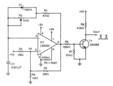
The circuit presented generates short pulses. This configuration was found in a publication from the 70s, but Sr can be implemented with an equivalent operational and the transistor can be any general purpose like BC548. The pulse frequency is adjusted in R2, which is a 4M7 potentiometer not as indicated in the original. The circuit must be powered by a symmetrical source.




