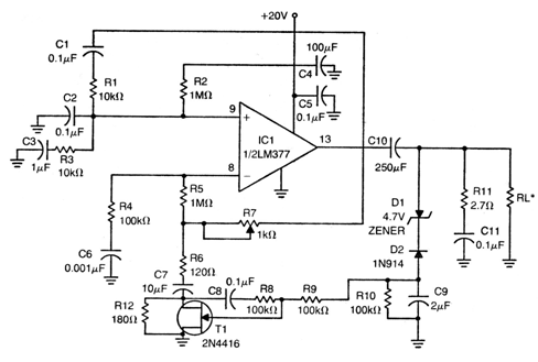
The National Semiconductor LM377 integrated circuit consists of a low power audio amplifier. This component is no longer easy to obtain, but the circuit can be implemented with similar amplifiers. The circuit generates an audio signal that depends on C1 and C2. The FET can be the BF245 and for other amplifiers other supply voltages can be used. The load is of the order of 4 to 16 ohms, and the power of just over 1 W. The signal generated is sinusoidal.




