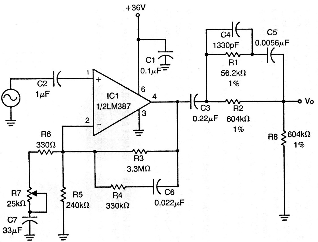
This circuit was obtained in a publication that no longer exists in the 70s. The integrated circuit used is the LM387, not very simple to obtain, but the circuit can be changed to operate with a common operating system like the 741 and a lower voltage (9 to 15 V) power. The circuit makes the RIAA reverse equalization transforming the output of a recording into linear, which can be interesting for recovering vinyl recordings, moving on to other media. The signal cables must be shielded, and two units must be mounted, one for each channel. For practical assembly that is not accurate, components of approximate values can be used, especially the 1330pF capacitor, which may be 1.2 nF.




