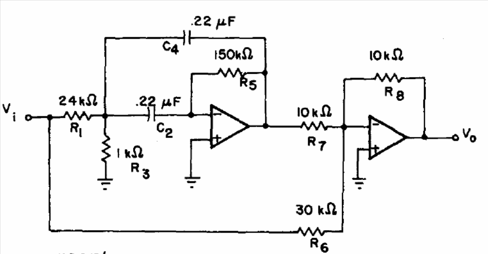
This filter can be used to eliminate hum in sound equipment. Operational amplifiers can be 741 and the power supply must be symmetrical. The component values must be adjusted to obtain the exact rejection frequency. The rejection factor (Q) is 6.
This filter can be used to eliminate hum in sound equipment. Operational amplifiers can be 741 and the power supply must be symmetrical. The component values must be adjusted to obtain the exact rejection frequency. The rejection factor (Q) is 6.