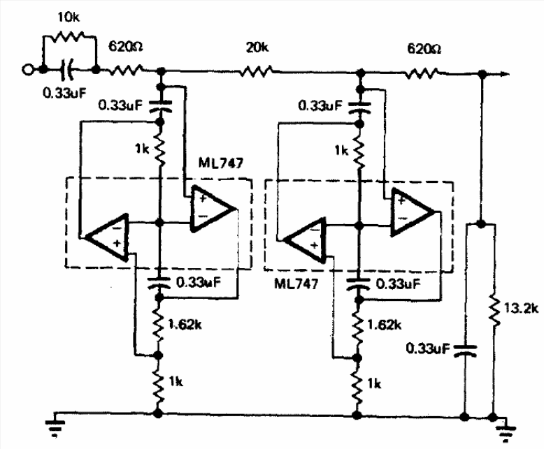
We found this circuit in a 1973 publication. The circuit lets frequencies below 480 kHz pass through with an output impedance of 1k. The circuit can be implemented with current operational.
We found this CMOS circuit in a 1989 documentation. The accuracy will depend on the adjustment that is...
This circuit uses a transistor as a sensor and operates in the range of 0 to 50º C. We found it in...
With this circuit it is possible to regulate a source of up to 9 A using 3 LM350. The integrated...