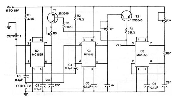
We found this circuit in a technical documentation from the 70s. The MC1555 is nothing more than the well-known 555 in the old version of Motorola. The circuit generates fractional hertz signals, determined by the capacitors next to the 555. The transistors can be the BC558 and the circuit has two outputs. The components with the asterisk are chosen according to the application, that is, with the frequencies and forms of signal must be generated.




