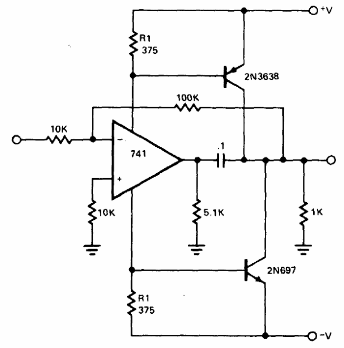
This circuit is from a 1977 Signetics integrated circuit manual. The output transistors can be BD136 and BD237 and the symmetrical supply can be from 6 to 12 V. The voltage gain is 10.
The original frequency of the Pierce Oscillator with bipolar transistor is given by the crystal, which...
This circuit was found in an American magazine in 1978. It activates a relay when the speed of a...
An interesting and useful configuration for the control of power loads is shown in the figure. In this...