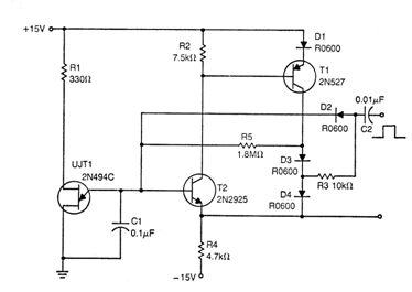
This circuit generates ladder-like signals whose frequency depends on R1 and C1. The unijunction transistor can be 2N2646 and the other BC548 and BC558 transistors. The circuit is from an old documentation from the 70s and the supply must be made with a symmetrical source. The diodes can be 1N4148 or equivalent. The components must be adjusted according to the frequency generated.




