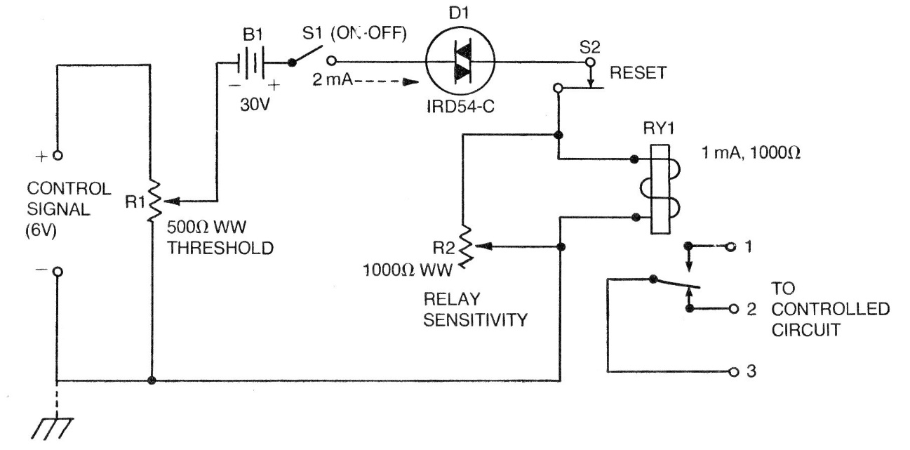
This circuit makes use of a diac to stop the activation of a sensitive reed relay 1 mA. The trip threshold is set at R2 and the trip voltage at R1 which can be a 470 ohms wire pot. The circuit is from an old publication from the 70s. The components can be changed according to the characteristics of the components used.




