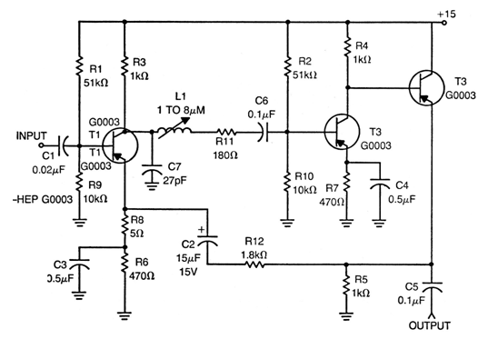
This circuit is from American documentation from the 70s. Transistors are not common today, but the circuit can be implemented with 2N2222 transistors by reversing the power. This has already been done with +15 V, since the original circuit is powered with -15 V. In these conditions, the electrolytic capacitors are inverted as well. L1 is a variable inductor from 1 to 8 uH. Input and output cables must be shielded. Some components may have their values rounded to the current standard types.




