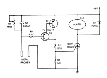
This circuit, from an old documentation from the 70s, detects when the resistance between the sensor elements rises beyond 10 M ohms. The SCR can be the TIC106 and the transistors can be the BC558. Do not supply this circuit by source without transformers. The sensors can be wire in a vase or two wire screens with a fabric between them. Compensate for the 2 V drop in the SCR while driving, if necessary. A 12 V relay can be used if the supply is increased to this value.




