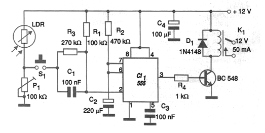
The circuit shown in the figure triggers a relay when S1 is pressed, but this only in the absence of light incident on the sensor (a common LDR). In a direct application it can be used as a timed night switch. Another application is in automatisms where S1 can be an NA sensor (microswitch or reed-switch). The sensitivity to trigger according to the incident light is determined by setting P1. This trimpot can be increased if working with very small light intensities. The timing is given by R2 and C1, For the indicated values we have something around 1.5 minutes, but this time can be changed at will by changing the components involved. Remember that C2 should not exceed 2 200 uF and R2, 1.5 M ohms, so that instabilities are not introduced into the circuit. The circuit can also be supplied with a voltage of 6 V if the relay is changed. The controlled load will depend precisely on the capacity of the contacts of that component. There is also the possibility of using a power Darlington, a common power transistor or a power MOSFET, for direct control of a direct current load that operates at the same voltage.




