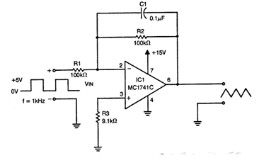
This traditional configuration of integrator with the operational 741 was found in an old American documentation. The components must be changed according to the frequency of the input signal. The power supply does not need to be symmetrical and can be between 6 and 15 V, depending on the application. Remember that the maximum input frequency of this circuit for common applications is 100 kHz.




