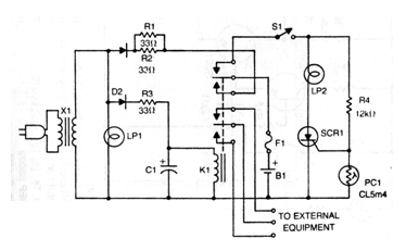
This circuit from an old American publication uses a 12 V transformer and an incandescent lamp in an SCR drive system. The relay must have two reversible contacts. The SCR can be the TIC106 and the diodes are rectifiers like the 1N4004. The system lamp is 200 mA or more, the type used in car interiors. Resistors R1 and R2 must be wired with at least 4 W of dissipation. C1 is 470 uF and PC1 is an LDR that prevents the emergency light from being activated if the environment is bright (during the day).




