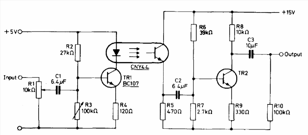
This circuit serves to isolate analog signals, for example, audio signals in a secure link application. The circuit is from a 1974 Mullard manual. The transistors can be the BC547 and the trimpot adjusts the operating point to avoid distortion.
This circuit serves to isolate analog signals, for example, audio signals in a secure link application. The circuit is from a 1974 Mullard manual. The transistors can be the BC547 and the trimpot adjusts the operating point to avoid distortion.