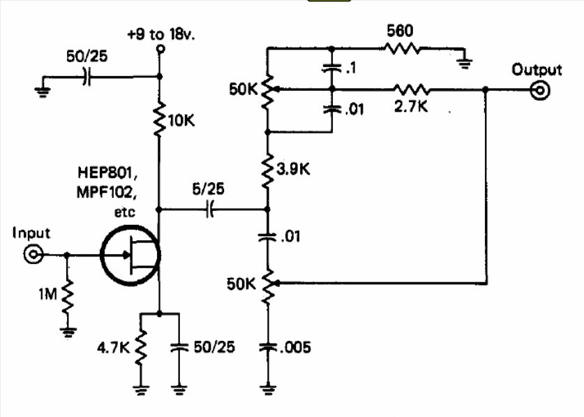
This circuit was obtained in an old publication. The FET can also be the BF245. The potentiometers can be 47k which are current standard values. The audio input and output cables must be shielded.
This circuit was obtained in an old publication. The FET can also be the BF245. The potentiometers can be 47k which are current standard values. The audio input and output cables must be shielded.