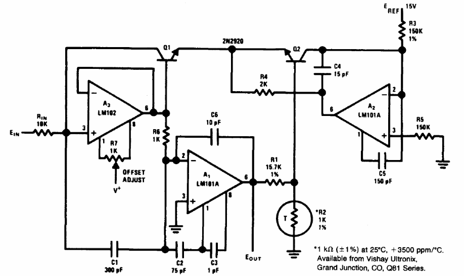
We found this circuit in the Linear Applications Handbook of the 1994 National Semiconductor. The circuit can be implemented with more modern components. The power supply must be symmetrical. The circuit has temperature compensation.
We found this circuit in the Linear Applications Handbook of the 1994 National Semiconductor. The circuit can be implemented with more modern components. The power supply must be symmetrical. The circuit has temperature compensation.