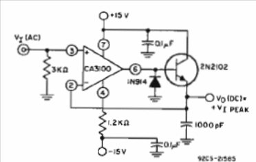
This circuit, for signals up to 1 MHz, is based on an RCA operational amplifier. The circuit was found in a 1972 documentation and the transistor, like the other components, admits an equivalent. The supply must be made with a symmetrical power source.




