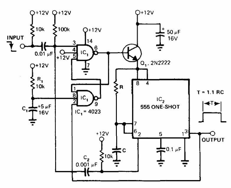
In the standby condition, this monostable draws a current of only 1 uA. When triggered, the current is 6 mA. The time constant is given by 1.1 x R x C and the circuit can be powered by voltages in the range of 5 to 12 V. The circuit is from a 1978 documentation.




