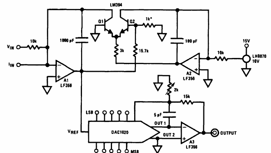
We found this circuit in the Linear Applications Handbook by National Semiconductor. The circuit is from 1994, but it can be made with more modern equivalent components.
This circuit is from a Radio Electronics from May 1994. In it we have the way to connect three 4017...
In the figure we present an extremely simple circuit of a voltage source regulated by a zener...
We found this circuit in a 1987 documentation. It is a multi-tester with neon lamp and LEDs...