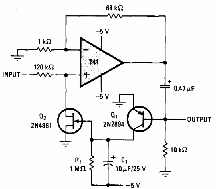
We found this circuit in a 1977 technical documentation. The FET can be the BF245 and the bipolar BC558. The circuit operates with an input range of 20 mV to 20 V, with automatic gain control. The source must be symmetrical from 6 to 12 V.
We found this circuit in a 1977 technical documentation. The FET can be the BF245 and the bipolar BC558. The circuit operates with an input range of 20 mV to 20 V, with automatic gain control. The source must be symmetrical from 6 to 12 V.