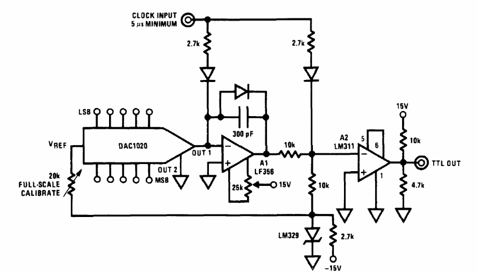
The circuit presented was found in the Linear Applications Handbook of the National Semiconductor of 1994. It is based on a DAC1020 and operational not common today.
This amplifier is from the 80s integrated circuit manual itself. Equivalent configurations can be adopted for...
Other operational amplifiers series, such as the MC34072, MC34074, MC35071, MC35072, MC35074 d...
This circuit was published in a 90s Radio Electronics. The circuit uses the well-known LM386 that...