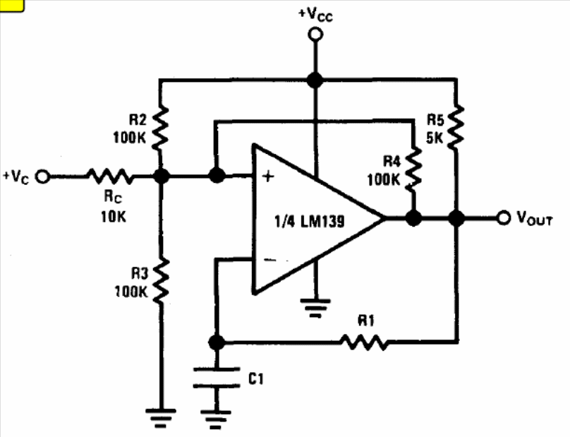
We found this configuration in a Linear Applications Handbook by National Semiconductor in 1994. The circuit uses a comparator from the LM139 and does not need a symmetrical power supply. C1 determines the generated pulse characteristics.
We found this configuration in a Linear Applications Handbook by National Semiconductor in 1994. The circuit uses a comparator from the LM139 and does not need a symmetrical power supply. C1 determines the generated pulse characteristics.