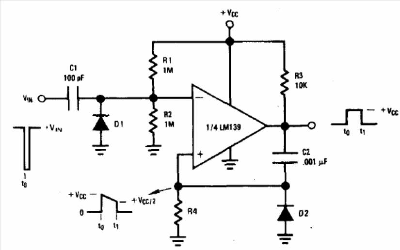
We found this configuration in National Semiconductor's Linear applications Handbook. The circuit time is given by C2 and only one of the four comparators in the LM139 or equivalent is used. The power supply does not have to be symmetrical.
We found this configuration in National Semiconductor's Linear applications Handbook. The circuit time is given by C2 and only one of the four comparators in the LM139 or equivalent is used. The power supply does not have to be symmetrical.