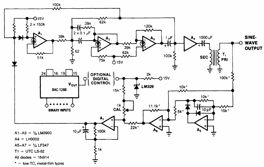
We found this circuit in the Linear Applications Handbook of the 1994 National Semiconductor. The circuit can be assembled with more modern equivalent components. The transformer determines the output voltage and the 100k resistor next to it can be changed according to the generated voltage.




