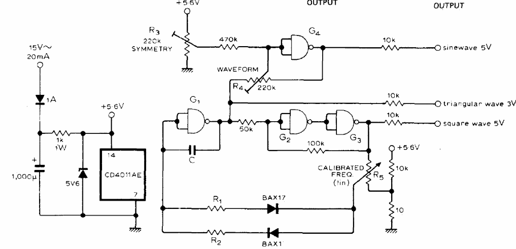
This circuit was found in an English technical documentation from 1976. The supply can be done with voltages of 5.6 and 15 V and the maximum frequency is in the order of a few megahertz. The diodes admit equivalents.
This circuit was found in an English technical documentation from 1976. The supply can be done with voltages of 5.6 and 15 V and the maximum frequency is in the order of a few megahertz. The diodes admit equivalents.