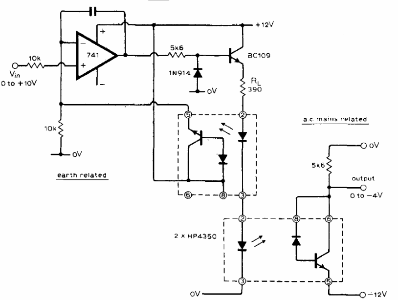
This circuit is from a 1976 application. The circuit transfers DC signals with total isolation and can be used in control applications. The transistor can be the BC548 and the operational power source must be symmetrical. Equivalent optocouplers can be used.




