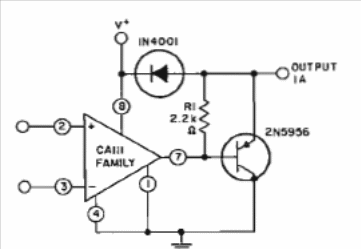
This circuit is from the 1972 Linear Data Book of RCA, but it can be made with more modern equivalent comparators and for solenoid currents up to 2 A, the TIP32 can be used. For currents ta 500 mA the BD136 can be used.

This circuit is from the 1972 Linear Data Book of RCA, but it can be made with more modern equivalent comparators and for solenoid currents up to 2 A, the TIP32 can be used. For currents ta 500 mA the BD136 can be used.
