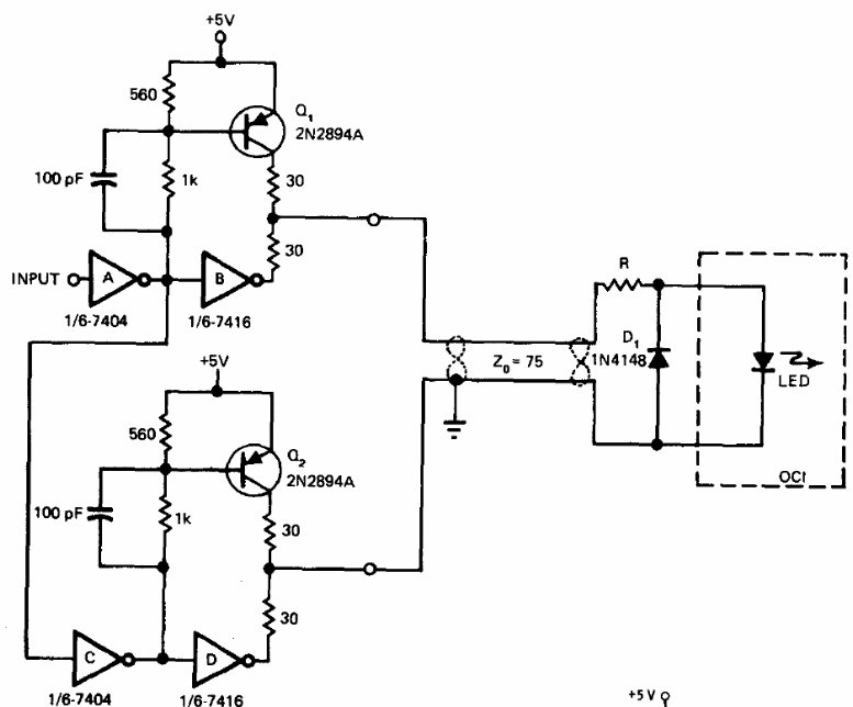
This circuit has the purpose of feeding LEDs through coaxial cables of 75 ohms, without interfering in the sending of signals. The circuit is from 1976 documentation, being implemented with TTL logic. The circuit must be powered by a 5 V source.
This circuit has the purpose of feeding LEDs through coaxial cables of 75 ohms, without interfering in the sending of signals. The circuit is from 1976 documentation, being implemented with TTL logic. The circuit must be powered by a 5 V source.