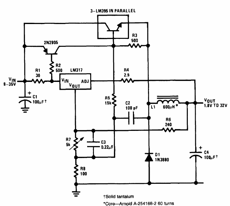
We found this switching circuit in a technical documentation from National Semiconductor. The integrated circuits and the transistor must be equipped with heat radiators.
This transmitter modulator amplifier for the 11-meter band (CB) was published in Radio Electronics...
This oscillator, which operates from 2 V, was found in the June 1993 issue of Radio Electronics magazine....
This amplifier for electrometer can work with currents of 0.1 pA in a band of 1 Hz. The circuit is...