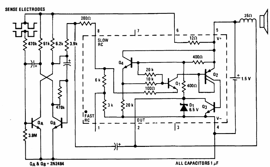
The transistors in this circuit, suggested by National Semiconductor, can be the BC548 and the sensor is formed by two screens separated by a piece of fabric. The circuit is powered by only 1.5 V, as it uses a very low consumption IC which is the LM3909.




