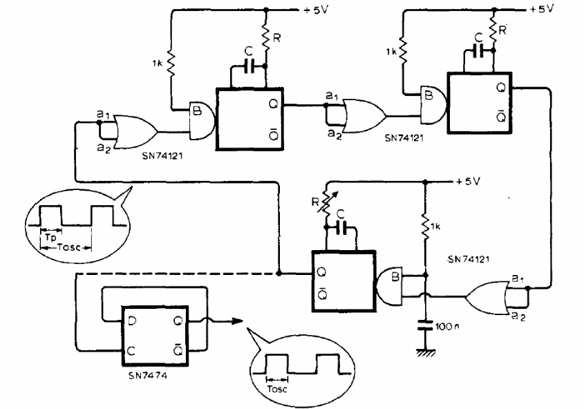
This oscillator was found in a 1976 documentation. The no specified components indicate circuit timings in the range of 150 ns to 120 seconds. The supply must be made with 5 V.
This transmitter modulator amplifier for the 11-meter band (CB) was published in Radio Electronics...
This oscillator, which operates from 2 V, was found in the June 1993 issue of Radio Electronics magazine....
This amplifier for electrometer can work with currents of 0.1 pA in a band of 1 Hz. The circuit is...