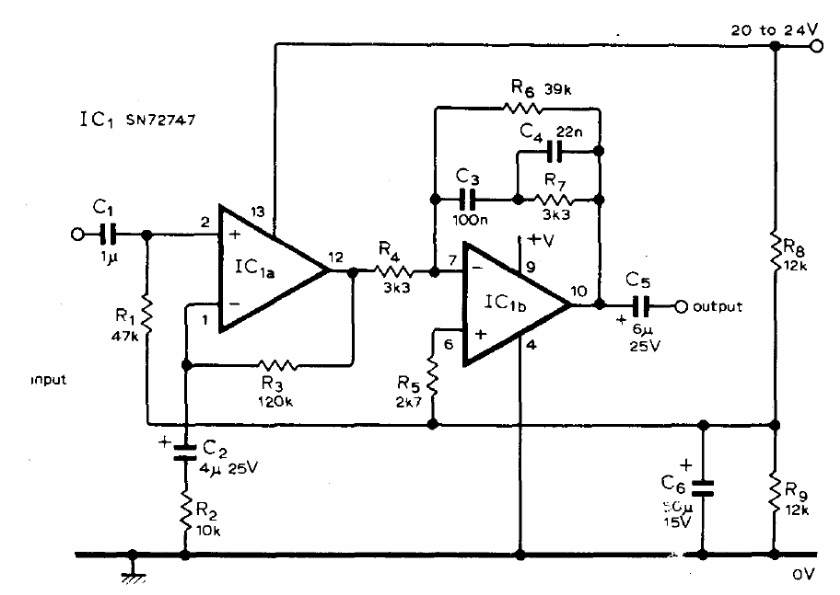
This circuit was found in an American documentation from 1976. We can assemble it with two 741, since the indicated operational ones are equivalent. The signal cables must be shielded, and two units must be mounted for a stereo system. The output signal amplitude is sufficient to excite the input of most amplifiers.




