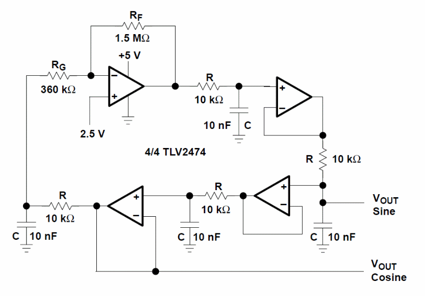
This configuration with 4 operational generates a signal of approximately 1.5 kHz, having been found in a Texas Instruments documentation. The signal is sinusoidal, and the frequency can be changed by changing the R and C components of the circuit. The maximum frequency will depend on the characteristics of the operational amplifiers.




