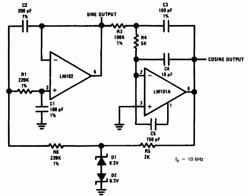
The circuit presented was obtained in the Linear Applications Handbook of the National Semiconductor of 1994. The configuration can be implemented with other operational amplifiers and the capacitors modified to generate other frequencies. The power supply must be symmetrical.




