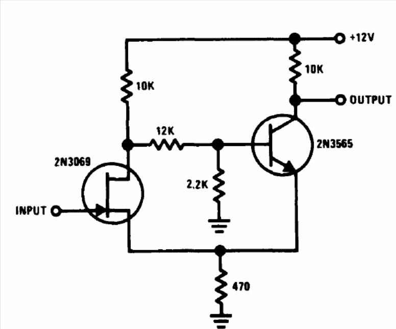
This circuit is from the 1994 Linear Applications Handbook by National Semiconductor. The FET can be the BF245 or MPF102 and the bipolar 2N2222. This circuit converts a signal of any waveform into a square signal.
This circuit is from the 1994 Linear Applications Handbook by National Semiconductor. The FET can be the BF245 or MPF102 and the bipolar 2N2222. This circuit converts a signal of any waveform into a square signal.